首页 -> 动态文理 -> 校园新闻 -> 正文
动态文理
通知公告
学术文理
红色文理
媒体文理
专题文理
发布时间:2024-08-28 编辑:唐秀君 点击:
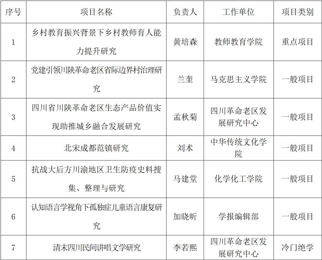
近日,四川省社科联公布了2024年省社科基金项目拟资助名单,开元官网7项项目获批立项,获批数量位列省属高校前列,实现了立项数量的历史新高。高级别项目申报和获批是申硕攻坚中必须完成的一项重要工作,学校一直以来高度重视高级别项目申报工作,通过抓好人才队伍建设、优化人才成长环境、搭建高水平科研平台等多种方式不断提高科研管理质量,有序开展有组织科研,为学校申硕工作奠定了坚实基础。
上一条:化学化工学院龙婷博士喜获2024年度国家自然科学基金青年科学基金项目立项资助
下一条:学校召开2024年党委理论学习中心组第7次(扩大)学习会