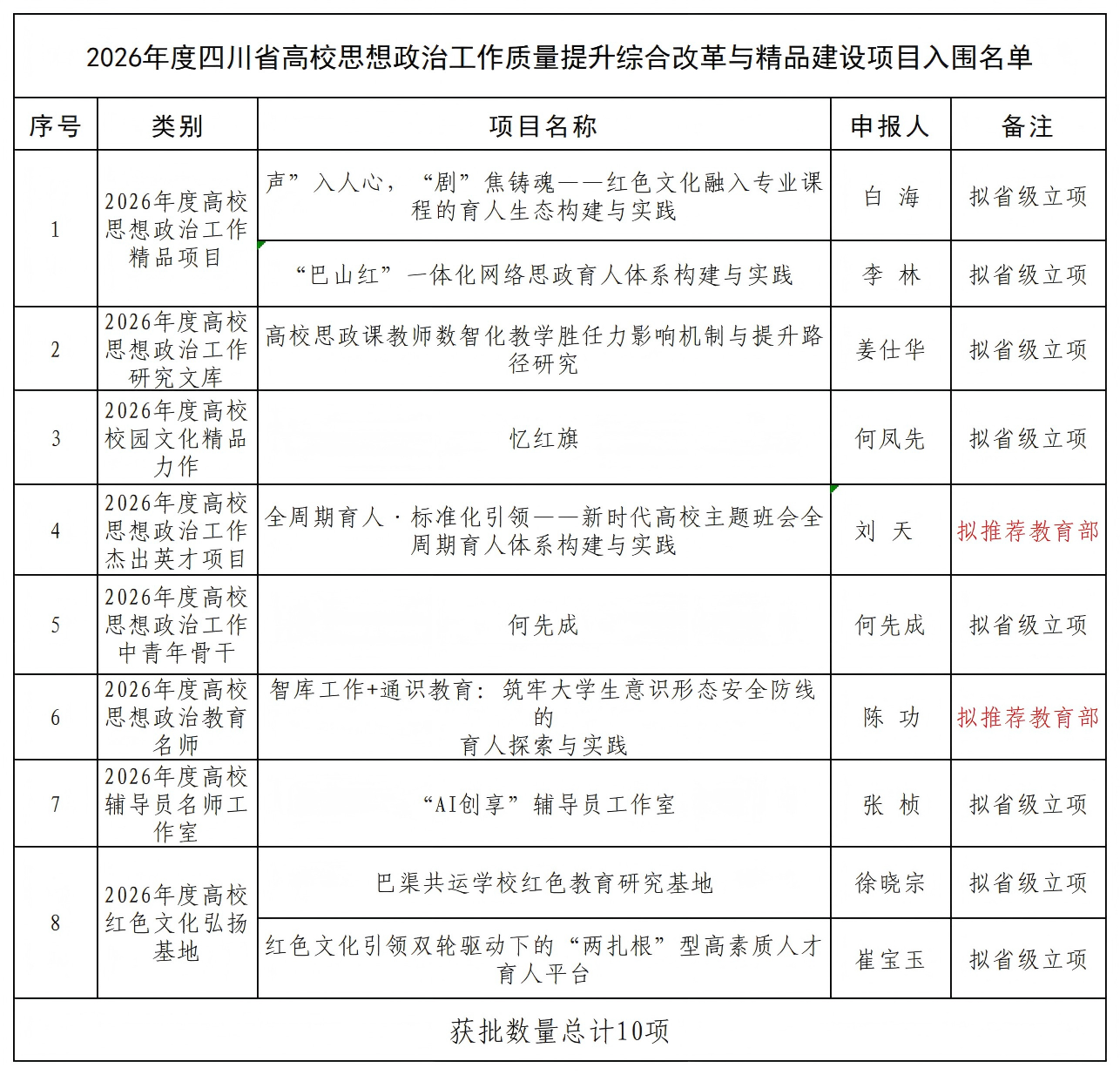
近日,四川省教育厅公布2026年度四川省高校思想政治工作质量提升综合改革与精品建设项目入围名单,开元官网成功获批10项(其中2项拟推荐教育部)。项目涵盖思政工作精品项目、思政工作研究文库、校园文化精品力作、杰出英才、思政工作中青年骨干、思政教育名师、辅导员名师工作室、红色文化弘扬基地等8个大类。立项数量与覆盖领域均创历年最好成绩,标志着学校思想政治工作精品化、体系化、品牌化建设迈上新台阶。

近年来,学校党委牢牢把握立德树人根本任务,深入推进“三全育人”综合改革,大力实施新时代红色文化育人工程,持续深化思想政治工作育人模式创新,构建“四元协力、五位协同、双线融合”的红色文化育人体系,着力培养扎根革命老区、扎根基层的“两扎根”型高素质人才,推动思政精品项目建设实现数量逐年攀升、类别持续拓展、质量稳步提升的跨越式发展。
本次获批项目特色鲜明、成效突出。“‘声’入人心,‘剧’焦铸魂——红色文化融入专业课程的育人生态构建与实践”“‘巴山红’一体化网络思政育人体系构建与实践”等项目,深耕川陕革命老区红色文化特色资源,推动思政教育与专业教育、网络空间深度融合,创新育人模式新生态;“高校思政课教师数智化教学胜任力影响机制与提升路径研究”“‘AI创享’辅导员工作室”等项目,紧扣数智化发展趋势,探索科技赋能思政工作新路径;巴渠共运学校红色教育研究基地、红色文化引领双轮驱动人才育人平台等项目,聚焦打造红色育人阵地,健全长效育人机制;杰出英才、中青年骨干、思政教育名师等人才类项目,强化思政工作队伍梯次建设,为思政工作高质量发展提供坚实人才支撑。
学校党委将以此次项目获批为新起点,严格按照国、省级项目建设标准,强化组织保障、政策配套、经费支持、资源整合,持续深化思想政治工作育人模式创新,高标准推进“四元协力、五位协同、双线融合”红色文化育人模式提质升级,不断健全高质量思想政治工作体系,打造具有学校特色与区域影响力的思政工作品牌,为培养担当民族复兴大任的时代新人、推动新时代高校思政工作提质增效贡献更大力量。