校内各部门:
根据学校工作安排,2024年度科研成果统计工作自即日起启动。本次成果认定的依据为《科研业绩认定及计分办法》(川文理〔2021〕34号)。本次工作由各二级单位牵头,科技处协助完成。为做好此项工作,现将有关事项通知如下:
一、统计范围
本次科研成果统计的内容为:开元官网教职工自2024年1月1日至2024年12月31日形成的各类科研成果及2024年立项、结题的各类科研项目。本次未能统计的2024年科研成果,可在2025年成果登记时作为2025年成果予以登记。
二、统计类别
(一)科研项目:2024年度立项、结题科研项目。请未在科技处登记该年度校外项目立项、结题信息的老师们务必在系统登记前,及时到科技处进行登记备案。
(二)其他科研成果类别:横向项目类,科研论文类,著作类,鉴定、成果要报类,专利、软件著作权和标准类,科研获奖类,艺体竞赛获奖类、创作与竞技成果类,优秀互联网文化成果类,科普及学术活动类,学科、平台团队建设类。
(三)所有合作成果均由负责人或第一作者在系统登记,并录入合作成员贡献率,可参考以下比例:

三、统计流程及时间安排
(一)个人登记
时间:2024年12月11日至年12月31日。
教师本人登录“智慧校园”科研管理系统登记科研成果,保证成果附件材料的真实性和完整性。请务必在登记时间内进行科研成果的登记。
注:1.2024年度立项的纵向科研项目由科技处统一导入系统,项目负责人仅需登录系统在“项目立项”列表中认领项目,完善基本信息和项目成员等信息后点击“保存并提交审核”按钮即可,无需上传立项或结项证明材料。
2.2024年度结项的纵向科研项目需项目负责人先到“项目立项”列表完善立项信息并提交,然后再到“项目结题”列表中找到对应的项目并完善结题信息,点击“保存并提交审核”按钮。
3.科研育人类成果,由科技处统一导入系统。
4.其他类成果登记操作步骤见附件1。
5.各类成果审核人见附件2。
6.科研成果登记常见问题见附件3。
(二)二级单位审核
时间:2025年1月1日至1月8日。
二级单位对本单位教师录入科研成果进行审核(纵向科研项目的立项和结题、科研育人类成果无需二级单位审核)。
(三)科技处复核
时间:2025年1月9日至1月16日。
科技处对审核后的科研成果进行认定。
(四)教师确认核对
时间:2025年3月7日前。
教师登录系统查看审核结果,并进行确认。如有异议,请将意见反馈至二级单位,由各二级单位统一搜集整理本单位意见并汇总。二级单位务必在2025年3月7日前将汇总意见纸质版反馈至科技处。因未确认、异议未反馈等原因造成科研分值统计有误的,逾期不再受理相关业务。
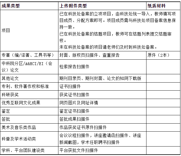
四、上传附件及提交纸质材料

五、联系人
联系人:邹老师 刘老师 杨老师 任老师;联系电话:0818-2393756
技术支持:梁老师(0818-2791176)
系统使用中有任何疑问,可扫二维码入qq群咨询解答

附件: 1.科研成果登记操作手册
2. 2024年度科研成果审核安排表
3. 科研成果登记常见问题汇编
科技处
2024年12月11日