KY开元集团官网入口位于川东门户达州市,目前是川东地区唯一省管普通本科高校。为了建设特色鲜明、优势突出的高水平应用型大学,全面提升人才培养、科学研究、社会服务、文化传承创新、国际交流合作的整体水平。学校现公开考核招聘博士人才,有关事项公告如下:
一、招聘对象及范围
(一)面向全国公开招聘2020年12月31日及以前取得普通高等教育全日制博士研究生毕业(持有国家教育部留学服务中心认证学历、学位的归国留学人员不受普通高等教育全日制限制)的人员。其中,2020年应届毕业生必须在2020年12月31日及以前取得符合岗位条件要求的毕业证、学位证等证书,并凭证书办理确认等手续。未在规定时间内取得并提供有关证书和专业技术职务任职资格等材料的,视为报考者自动放弃,责任自负。
(二)招聘对象年龄条件:具有博士研究生学历并获得博士学位者,年龄原则上在45周岁以下;具有博士研究生学历并获得博士学位,同时具有正高级以上专业技术职务者,年龄原则上在52周岁以下。
二、招聘岗位、名额、专业
本次招聘名额为40名(其中编制内聘用30名,采用年薪制、协议工资制等方式聘用10名)。具体岗位、专业、名额见《KY开元集团官网入口2020年考核招聘博士需求一览表》(附件1)。
三、报名方式及时间
符合条件的报考者将以下材料电子档以压缩形式分别发送至KY开元集团官网入口人事处招聘邮箱(scwlxyzp@126.com)和各对应招聘单位邮箱。邮件标题为:招聘单位+学历学位/职称+专业+姓名。
(一)《KY开元集团官网入口2020年公开招聘工作人员报考信息表》(附件2),按填表说明和注意事项认真、如实、准确填写《报考信息表》的各项内容。
(二)提供博士研究生毕业证书、学位证书(或专业技术职务任职资格相关文件、证书)扫描件(2020年应届毕业生需提供学生证扫描件)和公开发表的科研论文的扫描件。
(三)美术学院报考者还须提供本人在校或工作期间创作(设计)的作品集(或作品电子文档)。
四、报名、资格审查
(一)报名时间:即日起至2020年12月31日。
(二)资格审查:
报考者通过邮箱提交报名材料后,由二级学院将符合引进条件人员的基本材料和考察申请递交人事处。人事处会同相关部门对应聘人员的材料进行资格复审,并报分管校领导同意后启动正式考核工作。考核前应聘人员现场提交以下材料:
1.《KY开元集团官网入口2020年公开招聘工作人员报考信息表》1份;
2.身份证原件和复印件各1份;
3.博士研究生毕业证、学位证原件和复印件各1份,2020年应届毕业生参加资格复审时,若尚未取得学位证、毕业证的,需提供学生证原件及复印件1份和学校主管毕业生就业工作部门开具的就读院系及专业等情况的证明原件。其最终是否符合报考岗位学位、学历和专业资格条件,以本人毕业时取得的有效学位证及毕业证所载学历和专业名称为准;
4.留学归国人员须提供经国家教育行政部门认证的学历证明(原件)和《海外留学人员身份证书》(原件);
5.其他证明材料(如职称证书、各类获奖证书、科研成果证明材料原件等)。
五、考核
资格审查合格的报考者进入考核程序,考核采用试讲和专业综合考核方式进行。考核由人事处组织相关职能部门和各招聘单位分期分批进行。
考核时间:
1.分期组织(2020年3月底、6月初、10月底、12月底)。
2.根据报名情况随时组织。
六、聘用
通过学校研究确定的拟录人员,经体检、心理测试、公示无异议,由人事处办理相关手续。
七、全职引进待遇
博士引进待遇按照《KY开元集团官网入口高层次人才引进与管理办法》(川文理委〔2019〕84号)分类标准执行。
(一)引进费(含省、市人才引进补贴)
1.校本部
具有博士研究生学历学位和正高级职称者税前70万元;具有博士研究生学历学位者税前60万元。
2.成都研究院
具有博士研究生学历学位和正高级职称者税前35万元;具有博士研究生学历学位者税前25万元。
(二)博士科研启动经费
自然科学类资助经费20万元,人文社会科学类资助经费10万元。按照《博士专项科研基金项目实施办法》进行管理和考核。
(三)专业技术职务评聘:获得博士学位来校当年可申报评聘副高级专业技术职务。
八、年薪制聘任待遇
(一)进入事业单位编制者:具有博士研究生学历学位和正高级职称者年薪为税前40万元;具有博士研究生学历学位者年薪为税前30万元。
(二)不进入事业单位编制者:具有博士研究生学历学位和正高级职称者年薪为税前45万元;具有博士研究生学历学位者年薪为税前35万元。
九、工作职责和任务
(一)全职引进的工作职责和任务
1.完成所聘岗位的教学和科研等基本工作职责。
2.在引进的前三年,主持科研项目累计到账经费为:

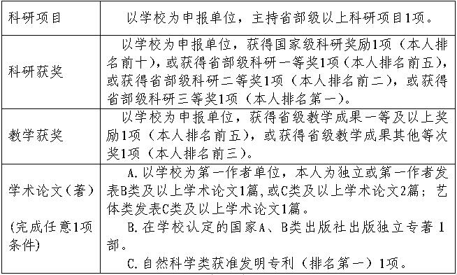
3.在引进的前三年,须完成下列四项任务中的一项;专职科研岗须完成下列四项任务中的两项:

(二)年薪制聘任的工作职责和任务
1.完成所聘岗位的教学和科研等基本工作职责。
2.每三年须主持科研项目累计到账经费为:

3.每三年完成下列五项任务中的两项,专职科研岗须完成下列五项任务中的三项:

十、联系人及联系方式
联系人:周老师(0818-2790075)
地址:四川省达州市通川区塔石路中段519号KY开元集团官网入口莲湖校区人事处,邮编:635000
附件:1.KY开元集团官网入口2020年考核招聘博士需求一览表
2.KY开元集团官网入口2020年公开招聘工作人员报考信息表
KY开元集团官网入口
2020年1月8日