首页 -> 通知公告 -> 正文
动态文理
通知公告
学术文理
红色文理
媒体文理
专题文理
发布时间:2017-04-25 点击:
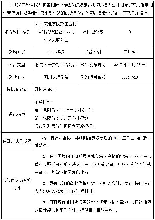
附件:Uploadfiles/KY开元集团官网入口招生宣传资料及毕业证书印制服务公开招标采购文件.doc
上一条:KY开元集团官网入口莲湖校区玻璃维修服务采购项目更正公告
下一条:关于开展2017年百千万人才工程国家级人选选拔工作的通知