川文理交易中心2018X024
KY开元集团官网入口图书馆拟对老旧的信息检索机进行替换,现以公开招标方式确定供货单位,有关具体事项如下:
一、招标项目
图书馆信息检索机购置项目
二、资金预算
预算价60000.00元(大写:陆万元整),超过预算的报价为无效报价。此价为包干价,包含运费、安装费、税费等。
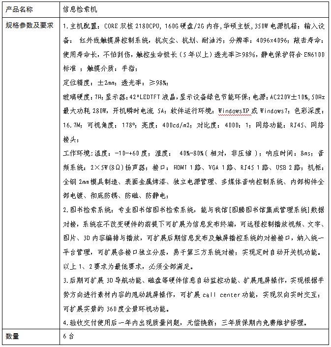
三、采购货物数量及要求

四、合格投标人条件
1.具有履行合同所必须的资金实力和专业技术能力。
2.具备法律和行政法规规定的其他条件。
3.本项目不接受联合体投标。
五、报名时间、地点及提交材料
招标文件自2018年5月15日至2018年5月22日在KY开元集团官网入口官网“招投标公告”栏或公共资源交易服务中心“货物采购公告”栏下载。
供应商报名:自2018年5月15日至2018年5月21日,每天08:30-11:30,14:30-17:30(北京时间,节假日除外)到KY开元集团官网入口莲湖校区行政楼4018室现场报名。
报名时需带材料:1.营业执照复印件(加盖公章);2.法定代表人授权书原件一份(加盖公章);3.法定代表人、授权代表的身份证复印件各一份(加盖公章)。
六、报价要求
1.在整个招标过程中,将对投标商资格进行审查,若发现供应商资格条件不符合要求,取消其报价或中标资格。
2.已获取投标资格的供应商,在2018年5月22日15:50前提交报价函及相关文件资料时,须用A4纸大小的档案袋密封后递交KY开元集团官网入口莲湖校区4018办公室。不接受邮寄的报价函,拒收超时递交的报价函。
报价应包含:已获取投标资格的供应商在报价时应充分考虑货物价、运输、安装、调试、税费等费用(即交钥匙价)。投标文件还应包括:
(1)报价承诺函。
(2)投标人是法人代表的,须提供法定代表人授权书,投标人代表身份证复印件加盖鲜章。
(3)投标人相关资质证明材料(加盖鲜章的营业执照、税务登记证复印件、供应商资格条件要求的资质证书复印件等)。
(4)加盖印章的报价单。
3.供货时间:签合同时另行约定。
七、投标截止时间
2018年5月22日15:50(北京时间)。
八、开标时间、地点
开标时间:2018年5月22日15:50(北京时间)。
投标文件必须在投标截止时间前送到莲湖校区行政楼4018办公室。逾期送达的投标文件不予接收。本次招标不接受邮寄的投标文件。
开标地点:KY开元集团官网入口莲湖校区行政楼4019室(暂定)。
九、评标办法
在学校相关部门和投标供应商代表参与下现场公开开标。在符合货物质量规定的数量、质量和服务的前提下,以总价报价最低的供应商作为中标供应商。
十、其他事项
1.本次采购项目评审专家由公共资源交易服务中心选聘。
2.对于中标后不能按约履行合同的企业,将按合同约定处罚违约金,并在以后KY开元集团官网入口公共资源交易服务中心各项招标中再不接受其报名。
3.按产品质量标准及本合同要求验收合格并收到结算发票后20个工作日内付清全部款项。
4.公告的解释权归KY开元集团官网入口KY开元集团官网入口公共资源交易服务中心。
十一、联系人及联系方式
联 系 人:杨老师
联系电话:0818-2796632
附件:图书馆信息检索机购置招标文件
公共资源交易服务中心
2018年5月15日