首页

KY开元集团官网入口2017年学生食堂部分物资供应商遴选结果公告

发布时间:2017-08-28 点击:

KY开元集团官网入口2017年学生食堂部分物资供应商遴选公告如下:
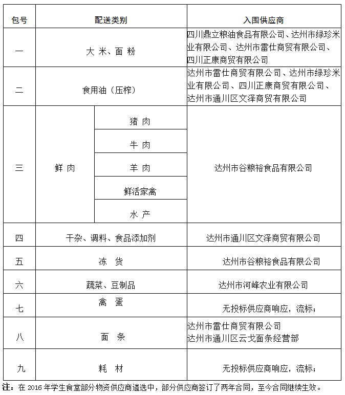
       本招标共有9家供应商参与,通过核查投标供应商的资质情况,均为有效投标。根据本次招标的评标标准,确认开元官网2017年学生食堂部分物资供应商入围的单位如下:

       各投标供应商及其他利害关系人对本次采购结果公示如有异议,请在公示发布之日起3个工作日内,以书面形式向KY开元集团官网入口纪委、监察处提出质疑,联系电话:0818-2790019。


                                                                                                        KY开元集团官网入口国有资产管理处 
                                                                                                                    2017年08月28日

 

分享到: