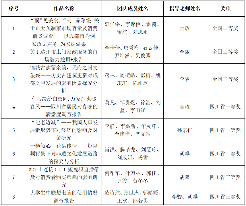
6月2日,由中国商业统计学会主办,合肥工业大学承办的“正大杯”第十四届全国大学生市场调查分析大赛本科组、在华留学生组总决赛正式落下帷幕。数学学院院师生在比赛中荣获全国二等奖1项,全国三等奖2项,省级一等奖2项,省级二等奖1项,省级三等奖2项。

本次大赛分为知识赛网考、团队实践赛和线下答辩赛三个竞赛环节,历时八个月,从全校27支队伍选拔出8支队伍参加国赛。为保证参赛队伍能够提升专业知识,增长见识,提交出优质的论文报告,数学学院为参赛学子举办指导市场调查与分析大赛的赛前培训,专业老师系统讲解相关理论知识。比赛期间,各参赛团队积极备战、奋力拼搏,在指导老师的带领下,就调查选题、问卷设计以及论文的撰写相关事宜进行了多次讨论,不断完善项目的质量,最终从众多高校中脱颖而出,取得优异成绩。

大赛基于大数据时代背景,创建以市场调查与分析为核心,同步开展海峡两岸暨港澳互动、学术交流、成果转换与教师培训为一体的服务体系。大赛分为专科组、本科组和研究生组进行比赛,已形成了高校师生全覆盖的竞赛格局,是全国统计专业领域参赛高校最多、参赛人数最广、最有影响力的大赛。大赛连续五年跻身《全国普通高校学科竞赛榜单》前列,是全国一流的公益性专业品牌赛事,也是海峡两岸暨港澳学术引领、政府支持、企业认可、高校师生积极参与的多方协同育人平台。
开元官网已连续5年参加此项赛事,通过比赛,引导学生观察社会、感知社会、增强爱国意识,倡导“真题真做”、解决实际问题,从而提升学生的社会责任感、服务意识、市场敏锐度和团队协作精神,以及组织、策划、调查实施和数据处理与分析等专业实战能力。该项赛事为开元官网学生搭建了一个良好的实践平台,学生在大赛中磨练了意志,发扬了团队协作精神,培养了分析问题和解决实际问题的能力。